本文目录一览:
云南吃野生菌中毒死亡人数超过新冠?数据显示:实情!
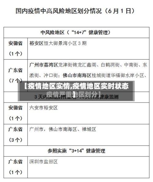
〖壹〗、野生菌中毒数据:根据云南省卫生健康委发布的信息,从2020年5月至7月20日 ,云南省已发生野生菌中毒事件273起,其中12人死亡。与去年同期相比,中毒起数下降了390% ,发病人数下降了364%,死亡人数减少了17人 。

〖贰〗、020年7月25日,根据云南省卫生健康委发布的数据显示 ,从2020年5月到7月20日为止,统计出云南省所有发生野生菌类中毒事件,一共有273起 ,其中有12人死亡;而截至2020年8月1日为止,云南省境内累计因新冠病毒造成死亡的人数为2人。

〖叁〗 、021年云南省因误食有毒野生菌中毒事件 600多起,直接导致了2000多人中毒 ,20多人死亡,这个数据已经远远超过了近来云南省新冠肺炎累计的历史病例。 靠山吃山,靠水吃水,云南人民对野生菌情有独钟 ,每年为了吃菌,不惜跋山涉水,野生菌更是招待客人的美味佳肴 ,但美味的背后却暗藏杀机 。
〖肆〗、截至7月20日,云南省因野生菌中毒已导致12人死亡,累计发生中毒事件273起 ,并成功救治中毒患者2000余人。以下为详细分析:野生菌中毒事件数据与影响事件规模:今年5月至7月20日,云南省累计发生野生菌中毒事件273起,与去年同期相比 ,中毒起数下降390%,发病人数下降364%,死亡人数减少17人。
〖伍〗、云南今年已发生野生菌中毒事件273起 ,致12人死亡 。而今年云南省因疫情死亡的病例为2例,吃菌中毒死亡人数超过了新冠!你以为吃了毒蘑菇只产生幻觉?专家:不仅会致幻,还可能致命!7月1日,云南省第二人民医院收治了两名玉溪华宁的患者 ,他们疑似误食鹅膏菌中毒。
〖陆〗 、020年上半年云南吃菌中毒死亡人数是12人。7月25日,云南省卫生健康委发布消息:从2020年5月至7月20日,云南省已发生野生菌中毒事件273起 ,12人死亡 。与去年同期相比,中毒起数下降了390%,发病人数下降了364% ,死亡人数减少了17人,并累计成功救治中毒患者2000余人。
“晚阳 ”真的比“早阳”好?知情人说出实情,许多人还被蒙在鼓里_百度...
〖壹〗、“晚阳”确实比“早阳 ”更好,主要因为后期感染症状可能更轻微 ,对身体损伤更小。以下从症状变化、防护措施等方面展开分析:晚阳比早阳好的原因症状严重程度与感染时间相关:知情人透露,最初感染病毒时症状往往较为严重,随着时间推移 ,病毒可能发生变异,其致病性可能逐渐减弱,后续感染者的症状也会相对更轻微,对身体造成的损伤更小 。
〖贰〗 、早阳早好吧 ,因为周围大部分人都阳了的话。你没有阳,总感觉很着急,不知道什么时候阳 ,还不如早点阳了。也很安心。
〖叁〗、我个人建议,如果能够晚阳的,尽量晚阳 ,晚阳总比早阳好,这里面主要基于几点考虑 。第晚阳毒性可能更低。从流行病毒学传播的角度来看,病毒越往后其毒性越越弱 ,这也是为什么有大疫不过三年的说法。
〖肆〗、但我个人建议,如果能够晚阳的,尽量晚阳 ,晚阳总比早阳好,这里面主要基于几点考虑 。第晚阳毒性可能更低。从流行病毒学传播的角度来看,病毒越往后其毒性越越弱,这也是为什么有大疫不过三年的说法。
〖伍〗 、综上所述 ,“早阳晚阳都阳,不如大家一起阳”以及“早阳早解脱”的观点是非常不对且不可取的 。我们应该正视新冠病毒的感染风险,积极采取措施来预防感染。同时 ,也要保持良好的心态和乐观的精神状态,相信在全社会的共同努力下,我们一定能够战胜这场疫情。
英雄与荒诞并存的疫情下,纪录片作者上前线
在英雄与荒诞并存的疫情下 ,纪录片作者上前线,通过真实记录为时代留下印记,既展现英雄事迹 ,也反思社会问题,同时利用新媒体丰富纪录片创作形式 。纪录片作者上前线的意义记录历史时刻:在国难面前,多是经典纪录片诞生的时期。










