本文目录一览:
- 〖壹〗 、11月27日长春市新增高风险区143个(长春市高风险地区有哪些)
- 〖贰〗、全国中高风险地区最新名单附实时查询入口
- 〖叁〗、疫情高风险地区有哪些
- 〖肆〗 、长春市疫情风险等级是什么?
- 〖伍〗、长春为什么不公布疫情
- 〖陆〗、11月2日0时起长春南关区中风险区调整为低风险
11月27日长春市新增高风险区143个(长春市高风险地区有哪些)
截止2022年11月26日16时,长春共有低风险地区6处 ,高风险地区125处 。风险等级划分是:高风险地区:一般是指总计新冠病例有超过50例,同时〖Fourteen〗、天内是有聚集性疫情出现。

无症状感染者9:现住址蛟河市新农街道井沿村西山屯。为25日报告无症状感染者2的密切接触者 。无症状感染者10:现住址蛟河市水畔春天小区。为26日报告无症状感染者18的密切接触者。无症状感染者11:现住址船营区凯西隆A座。为河北省风险地区返吉人员 。无症状感染者12:现住址舒兰市吉舒镇保平家园。

022年11月27日从吉林市上高速可以。吉林市属于低风险地区,需出行的须持48小时内核酸检测阴性证明 。严格限制前往中 、高风险地区及所在县(市、区、旗) ,非必要不前往中 、高风险地区所在地市的其他县。

截止到11月27日,宁夏近来不是高风险地区。近来被判定为高风险地区的是云南瑞丽以及上海浦东区 。判断是否属于高风险地区的具体标准是一个街道在14天内有没有新冠肺炎确诊病例,有多少,来划分。具体划分标准还要根据疫情的情况和变化 ,进行调整。
月16日0—24时,全国报告新增本土确诊病例1226例、本土无症状感染者1206例,多地根据疫情形势调整风险等级 。本土确诊病例分布情况吉林省:742例 ,集中在吉林市(455例)、长春市(268例),四平市 、延边朝鲜族自治州、松原市有少量病例。
全国中高风险地区最新名单附实时查询入口
〖壹〗、最新全国风险地区名单可通过本地宝——全国疫情中高风险地区名单查询器实时查询。查询平台:本地宝——全国疫情中高风险地区名单查询器查询入口:点击进入(实时更新)本地宝的全国疫情风险等级名单查询系统由小编们实时维护,风险地区有调整时会第一时间更新专题 ,确保用户获取的信息准确且及时 。
〖贰〗 、要出远门查询全国中高风险地区,可通过微信的国务院客户端小程序完成,具体步骤如下:进入微信小程序页面打开微信 ,点击底部导航栏的“发现”选项,选取“小程序 ”进入页面。搜索“国务院客户端”在小程序页面右上角点击放大镜图标,输入“国务院客户端”并搜索 ,选取官方小程序进入。
〖叁〗、全国中高风险地区名单可通过以下方式实时查询:国务院官方微信小程序:查询方式:直接点击进入该小程序,即可获取最新的全国风险等级信息。信息来源:数据来源于各地政府和卫健委的官方发布,确保信息的权威性和准确性 。
〖肆〗、通过国务院官方微信小程序,直接点击进入获取最新风险等级信息。 上海本地宝也提供风险专题服务 ,同样点击进入获取全面数据。请注意,以上数据仅限于中国大陆地区,不包括港澳台 。信息权威来源于各地政府和卫健委的官方发布 ,确保准确性。
〖伍〗 、本地宝全国疫情风险等级查询入口 网址链接:m.sh.bendibao.com/news/yqdengji/(请将此链接复制到浏览器中打开)使用方法:打开链接后,进入本地宝全国疫情风险等级查询系统。在系统中切换至您想查询的城市,即可获取该城市的疫情风险等级信息 。

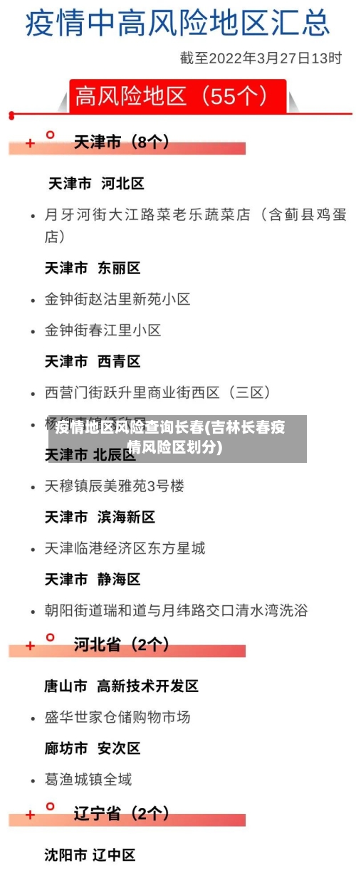
疫情高风险地区有哪些
高风险地区:指病例和无症状感染者的居住地 ,以及活动频繁且疫情传播风险较高的工作地和活动地等区域。通常以居住小区(村)为单位划定,具体范围可根据流调研判结果调整。
中山市南区良都1个社区8月3日评定为高风险区域,提示该社区近期蚊媒密度较高或存在病例聚集 。社区管理方需强化环境整治 ,定期开展灭蚊行动,居民应配合减少户外暴露时间,尤其是清晨和傍晚蚊虫活跃期。东莞市东城街道樟村社区8月15日新增为“两热 ”风险区 ,反映当地疫情动态变化。
疫情高风险地区有以下这些:吉林省长春市宽城区团山街道小南街社区、九台区九郊街道新州社区、绿园区青年路街道宇航社区 。福建省宁德市蕉城区七都镇黄厝村、大厅村。黑龙江省哈尔滨市南岗区王岗镇 、跃进街道。山西省(1个):太原市(1个)。福建省(10个):宁德市(10个) 。
疫情所在县市区指的是有疫情发生的地区。中高风险地区所在县(市、区)指被划定为中高风险地区的村/街道/社区/小区所在的那个县(市、区)。根据居民近期旅行史或居住史 、近来健康状况、病例密切接触史等判断其传播疾病风险,将居民划分为高风险、中风险 、低风险人员,采取针对性的管控措施 。
长春市疫情风险等级是什么?
〖壹〗、疫情等级划分的4个等级判定主要依据病例数、传播风险及区域防控需求,通常分为低风险 、中风险、高风险和重点管控区域(部分地区可能将“重点管控”单独列为一级或纳入高风险范畴)。以下是具体判定标准及说明:低风险地区判定标准:无新增本土病例:连续14天内无新增本地确诊病例或无症状感染者。
〖贰〗、长春市疫情风险等级是低风险地区 。截至2021年2月22日9时 ,全国31个省(自治区 、直辖市)和新疆生产建设兵团无高风险地区,无中风险地区。中高风险地区具体名单如下:高风险地区(0个):无 中风险地区(0个):无 低风险地区:除上述地区外的其他地区。
〖叁〗、风险等级划分是:高风险地区:一般是指总计新冠病例有超过50例,同时〖Fourteen〗、天内是有聚集性疫情出现 。中风险区域:14天以内有新增加确诊的病例 ,累计新冠肺炎确诊病例没有超过50病例;合计确诊病例超过了50例,14天内并未出现聚集性疫情。
〖肆〗、长春全区域为低风险地区高风险区域:指的是该地区新冠肺炎病例超过了50例,同时〖Fourteen〗 、天内是有聚集性疫情出现。中风险地区:14天之内有新增新冠确诊病例 ,累计确诊病例不会超过五十例;累计新冠肺炎确诊病例超过50例,14天之内未发生聚集性疫情 。
〖伍〗、疫情等级划分的4个等级判定通常基于疫情传播风险、病例数量 、防控需求及区域影响等综合因素,具体标准可能因地区或政策调整而略有差异。以下是通用判定逻辑的详细说明:四个等级的通用划分标准低风险地区 判定条件:无确诊病例 ,或连续14天内无新增本土确诊病例。
〖陆〗、022年吉林长春疫情属于低风险地区,今天并未封城。以下是详细情况:风险等级:近来,2022吉林长春疫情属于低风险地区 。但请注意 ,疫情形势可能随时变化,建议关注官方通报以获取最新信息。封城情况:虽然疫情形势严峻,但吉林长春并未实施封城措施。
长春为什么不公布疫情
〖壹〗、公布了 。截止2022年9月22日,通过查询相关资料显示:长春市是处于我国中风险地区 ,该市实行封闭式人员管理,也对外公布了该市的疫情状况,让在外的人员不要轻易到来该地方 ,长春是吉林省省会 、副省级城市、东北亚经济圈中心城市,是国务院定位的中国东北地区中心城市之一。
〖贰〗、长春疫情封城起止时间为2022年3月11日至5月27日。在2022年3月11日,长春市由于新冠疫情的严峻形势 ,政府决定采取封城措施,以遏制疫情的传播 。这一决定是基于对疫情形势的深入分析和科学研判,旨在保护全市人民的生命安全和身体健康。封城期间 ,长春市政府采取了一系列严格的防控措施。
〖叁〗 、月25日后检测减少,但病毒仍在社区中隐匿传播,导致后续检测时发现更多感染者 。例如 ,3月30日公布的422例无症状感染者,可能是在社区传播中积累的病例。家庭聚集性传播的放大效应:家庭内部传播是疫情扩散的重要途径。若一个家庭中有一人感染,可能在数天内导致全家感染 。
〖肆〗、首先,此前有关于“长春疫情防控紧急通知”的谣言案例 ,称8月2日起全市恢复战时状态、必须佩戴口罩等,这一消息经“@长春发布”确认为假消息。这表明,在网络环境中 ,存在一些不实信息以“紧急通知 ”的形式传播,试图引起公众的恐慌或误导公众行为。
〖伍〗 、疫情数据概况根据公开信息,吉林省在3月1日至3月12日24时的12天内 ,疫情形势严峻。全省现存本地确诊病例2058例,无症状感染者1530例 。这一数据表明,吉林省正面临新一轮疫情的挑战 ,防控工作需进一步强化。重点地区疫情分布长春市和吉林市是此次疫情的重点地区。
〖陆〗、恢复正常出行 。而中高风险地区需要降为低风险之后,才能解封恢复正常。这需要一个漫长的过程,并不会一次性全面解封 ,达到符合解封条件的,自然就会解封。根据国务院联防联控机制3月22日下午召开的新闻发布会介绍,吉林省疫情处于高位发展阶段,疫情主要集中在吉林市和长春市 ,两市社会面传播风险仍然存在 。
11月2日0时起长春南关区中风险区调整为低风险
〖壹〗、关于长春市调整新冠疫情风险等级的通告根据《新型冠状病毒肺炎防控方案》要求,经研究决定,自11月2日0时起 ,将南关区桃源街道友和超市、南关区桃源街道桃源春晓11栋由中风险区调整为低风险区。
〖贰〗 、长春疫情分布区域8个区域调整为低风险区。南关区1个,南关区南岭街道御翠豪庭 。绿园区1个,绿园区正阳街道娜奇美4区。长春新区1个 ,长春新区北湖街道北湾新城四期。
〖叁〗、根据疫情实时大数据报告,了解到是截止到2022年11月11日长春是新增本土无症状有6例,是有高风险地区1个 ,中风险地区8个,所以是有疫情的长春疫情是南关区 。经研究决定,自10月24日14时起 ,将长春南关区桃源街道友和超市、南关区桃源街道桃源春晓11栋调整为高风险区。14天。
〖肆〗 、月9日0-24时,长春市无新增本土新冠肺炎确诊病例,新增本土无症状感染者6例,均为集中隔离点检出。无症状感染者1:系11月2日通报无症状感染者2的密切接触者 ,11月2日集中隔离 。无症状感染者2:系11月2日通报无症状感染者3的密切接触者,11月2日集中隔离。









