-
疫情中高地区是哪些地区(疫情中高地区是那里)
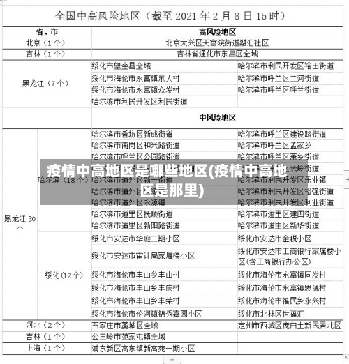
本文目录一览:〖壹〗、哪些地方算中高风险地区〖贰〗、云南公布129个县(市、区)疫情风险等级!昆明主城四区等被列为高风险〖叁〗、中高风险地区哪些地方算中高风险地区〖壹〗、高风险地区是指本行政区域内累计确诊病例超过5例,1...
本文目录一览:〖壹〗、哪些地方算中高风险地区〖贰〗、云南公布129个县(市、区)疫情风险等级!昆明主城四区等被列为高风险〖叁〗、中高风险地区哪些地方算中高风险地区〖壹〗、高风险地区是指本行政区域内累计确诊病例超过5例,1...